我校学生艺术团在主题教育系列活动中荣获佳绩
作者:钟善年 时间:2025-12-03 点击数:
作者:文/钟善年 ,图/校团委宣传部;审核:谭希
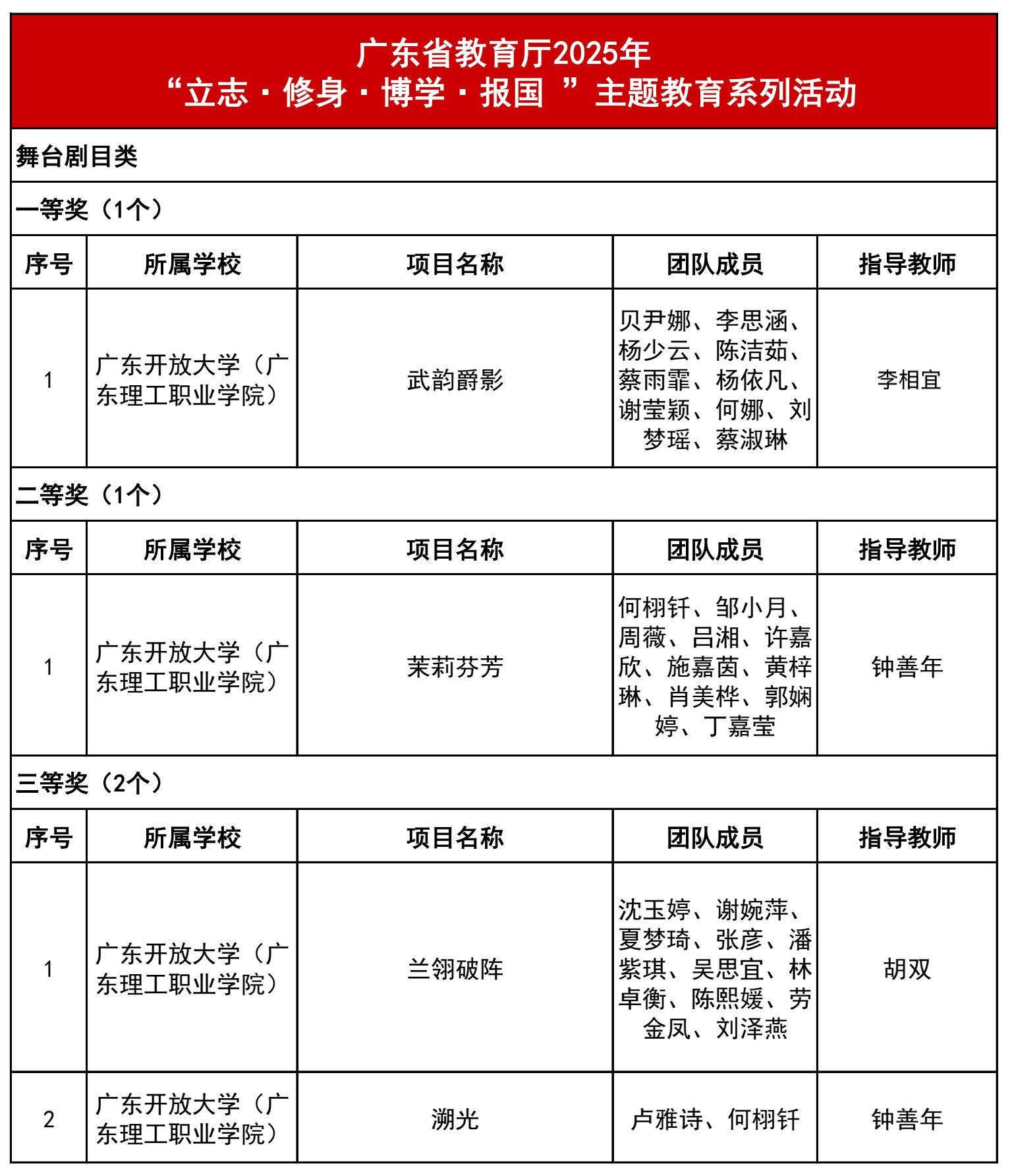
近日,2025年广东省“立志·修身·博学·报国”主题教育系列活动评选结果正式公布。我校学生艺术团凭借出色的表现,共荣获一等奖1项、二等奖1项、三等奖2项,充分展现了我校在素质教育和实践育人方面的扎实成效
此次优异成绩的取得,源于学校长期构建的美育工作体系。学校坚持“以美育人、以文化人”理念,将美育纳入人才培养全过程,形成了“课堂教学+实践展示+竞赛提升”三位一体的育人模式。在课堂教学方面,开设了涵盖音乐、舞蹈等领域的艺术选修课程;在实践环节,常态化开展校园舞蹈大赛、艺术展演等校园文化活动;在竞赛培育方面,建立了从学院选拔到校级培育的阶梯式机制。这一体系有效激发了学生的艺术创作热情,为各类竞赛储备了优秀人才。
此次获奖不仅是对我校师生专业素养与创新能力的充分肯定,也是学校美育工作成效的具体体现。校团委将持续完善美育实践平台,鼓励师生积极参与各类艺术实践活动,坚持以赛促学、以学促行,努力培养更多德才兼备的高素质人才,为社会发展注入青春动能。

获奖情况一览表