文:钟善年,图/团委办,审核:谭希
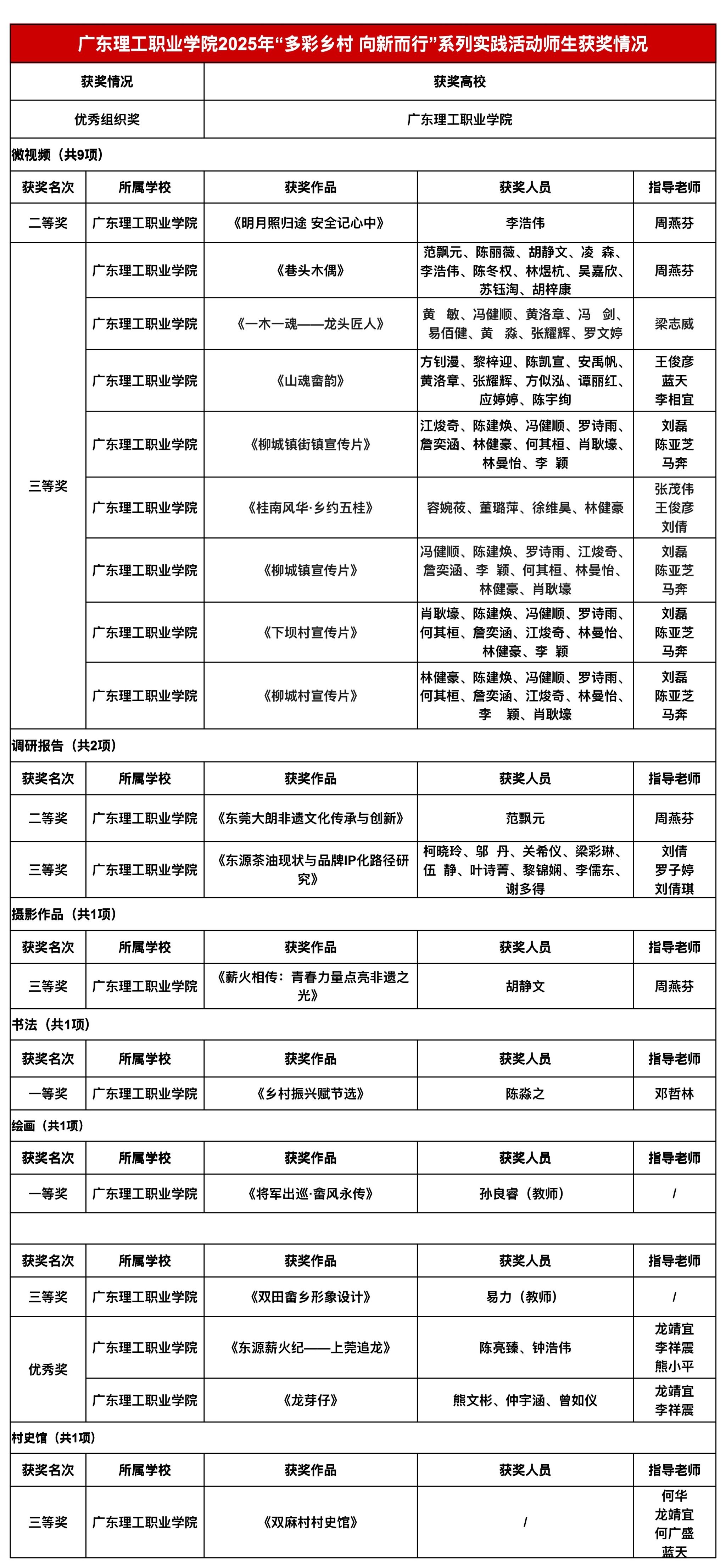
近日,2025年“多彩乡村 向新而行”系列社会实践活动评选结果正式揭晓,我校师生团队表现出色,共斩获18个奖项,学校荣获“优秀组织奖”称号。本次比赛集中展现了我校师生以专业知识赋能实践、以青春行动服务乡村振兴责任担当。
据悉,广东省“多彩乡村 向新而行”系列实践活动紧扣广东省“百县千镇万村高质量发展工程”,由省人民政府地方志办公室牵头,联合十二家省直单位共同主办。活动中,我校师生紧密围绕主题要求,将课堂所学转化为田间地头的生动实践,深入南粤乡村开展实地调研,并围绕乡村振兴、非遗文化传承、县域青年发展等关键议题,创作出一批高质量作品,生动体现了我校青年扎根基层、服务地方的社会责任感。
此次佳绩的取得,是我校长期坚持实践育人、推动产学研深度融合的成果体现。未来,学校共青团将继续深化实践育人体系改革,推动理论教学与基层实践紧密结合,引导更多师生积极投身乡村振兴与文化传承的伟大事业,以青春智慧与青春力量,为广东高质量发展贡献青春力量。

获奖情况表